• 新着情報へ
  • 参加町内会の検索へ
Skip to the content Skip to the Navigation
八木田町内会
  • 電子町内会ウェブサイトへ戻る
  • 会員専用ページログイン

八木田町内会自主防災部会について

  1. 福島市電子町内会
  2. 八木田町内会
  3. 八木田町内会自主防災部会について

八木田町内会自主防災部会について

八木田町内会自主防災部会

【PDF】八木田町内会 自主防災部会

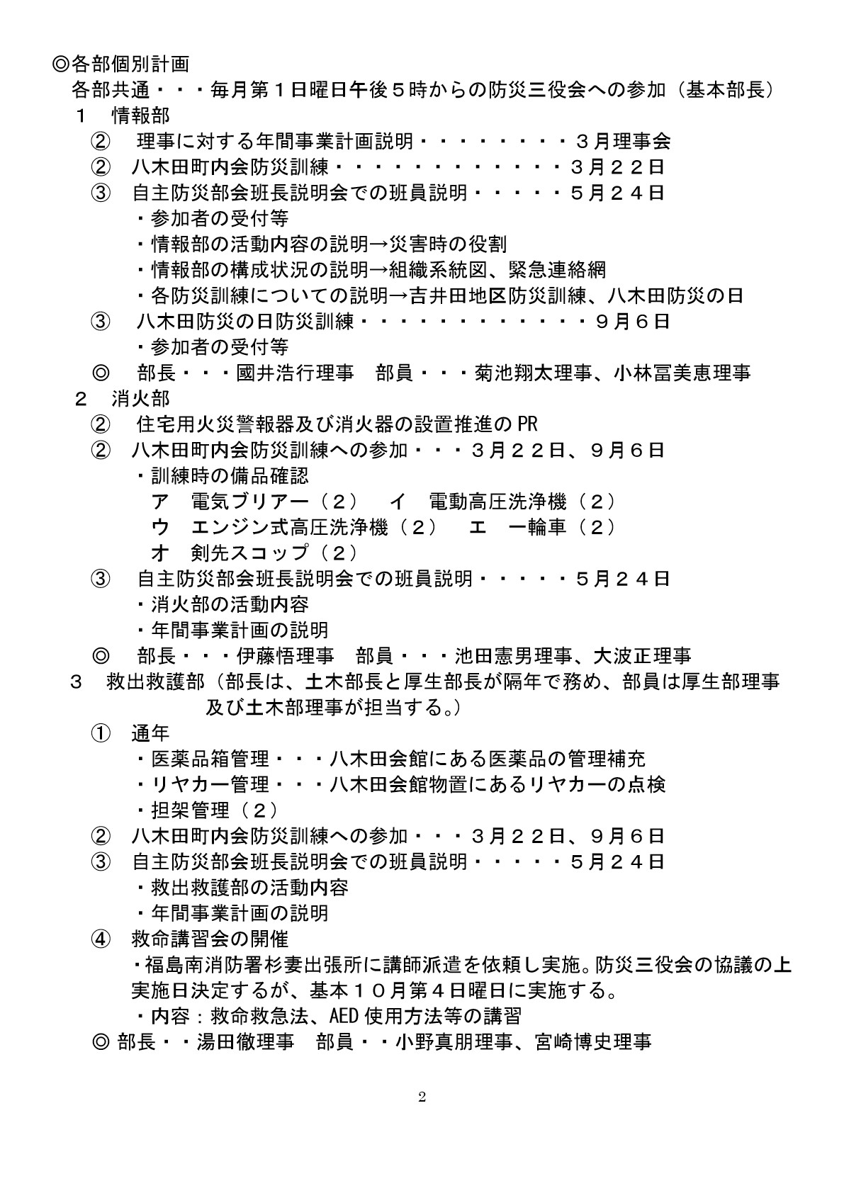
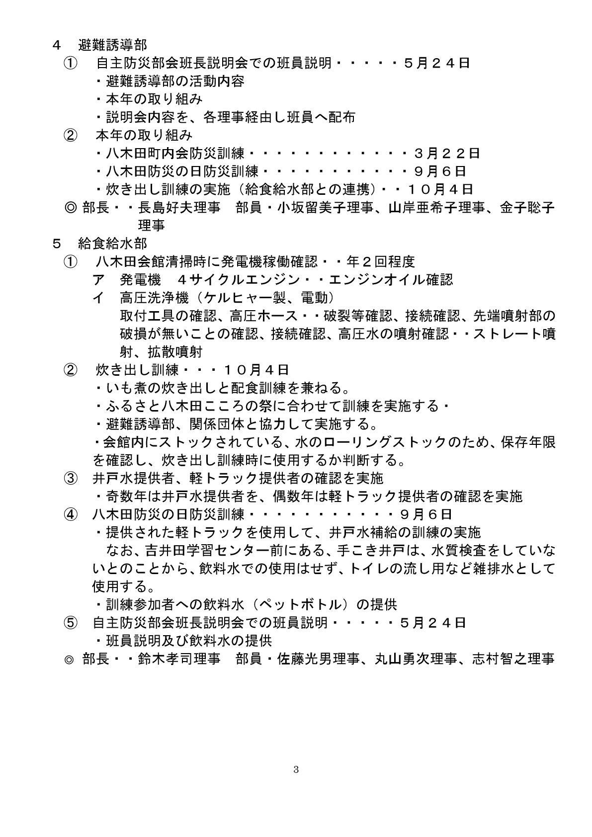
八木田町内会自主防災部会  事業計画  

【PDF】令和8年度八木田町内会自主防災部会事業計画

令和8年事業計画

防災関係各種資料

近助についてP1

近助についてP2

【リンク】山村武彦氏が提唱した「近助」「互近助」「防災隣組」

 

【PDF】洪水ハザードマップ(八木田地区Ver.5a

〈リンク〉福島市洪水ハザードマップ(吉井田支所)はこちらからご覧になれます。 [PDFファイル/]

八木田地区洪水ハザードマップ

 

【PDF】段階的に発表される防災気象情報と対応する行動(気象庁)

〈リンク〉【気象庁ホームページ】防災気象情報と警戒レベルとの対応について

段階的に発表される防災気象情報と対応する行動(気象庁)

〈リンク〉【気象庁ホームページ】新たな防災気象情報について(令和8年~)

〔気象庁HP〕新たな防災気象情報について令和8年~

 

【PDF】歴史上成り立ちによる地形の履歴による「災害リスク」

ロゴ画像
福島市電子町内会
ウェブサイト
福島市電子町内会推進事業に関するお問い合わせ先
福島市政策調整部地域共創課地域振興係
福島市五老内町3番1号
電話番号024-525-3731
ファクス024-536-9828
MAILkatsudo@mail.city.fukushima.fukushima.jp

Copyright © 福島市電子町内会 All Rights Reserved.

MENU
  • 電子町内会推進事業について
  • 町内会専用ページ作成町内会一覧
    • 本庁(地域共創課)
    • 渡利支所
    • 杉妻支所
    • 蓬莱支所
    • 清水支所
    • 東部支所
    • 北信支所
    • 吉井田支所
    • 西支所
    • 土湯温泉町支所
    • 信陵支所
    • 立子山支所
    • 飯坂支所
    • 茂庭支所
    • 松川支所
    • 信夫支所
    • 吾妻支所
    • 飯野支所
トップへ戻るボタン